Size | Dimensions | |
---|---|---|
Operating supply voltage 3.3 V | ||
Operating supply voltage 5 V | ||
EV-Kits |
Characteristics
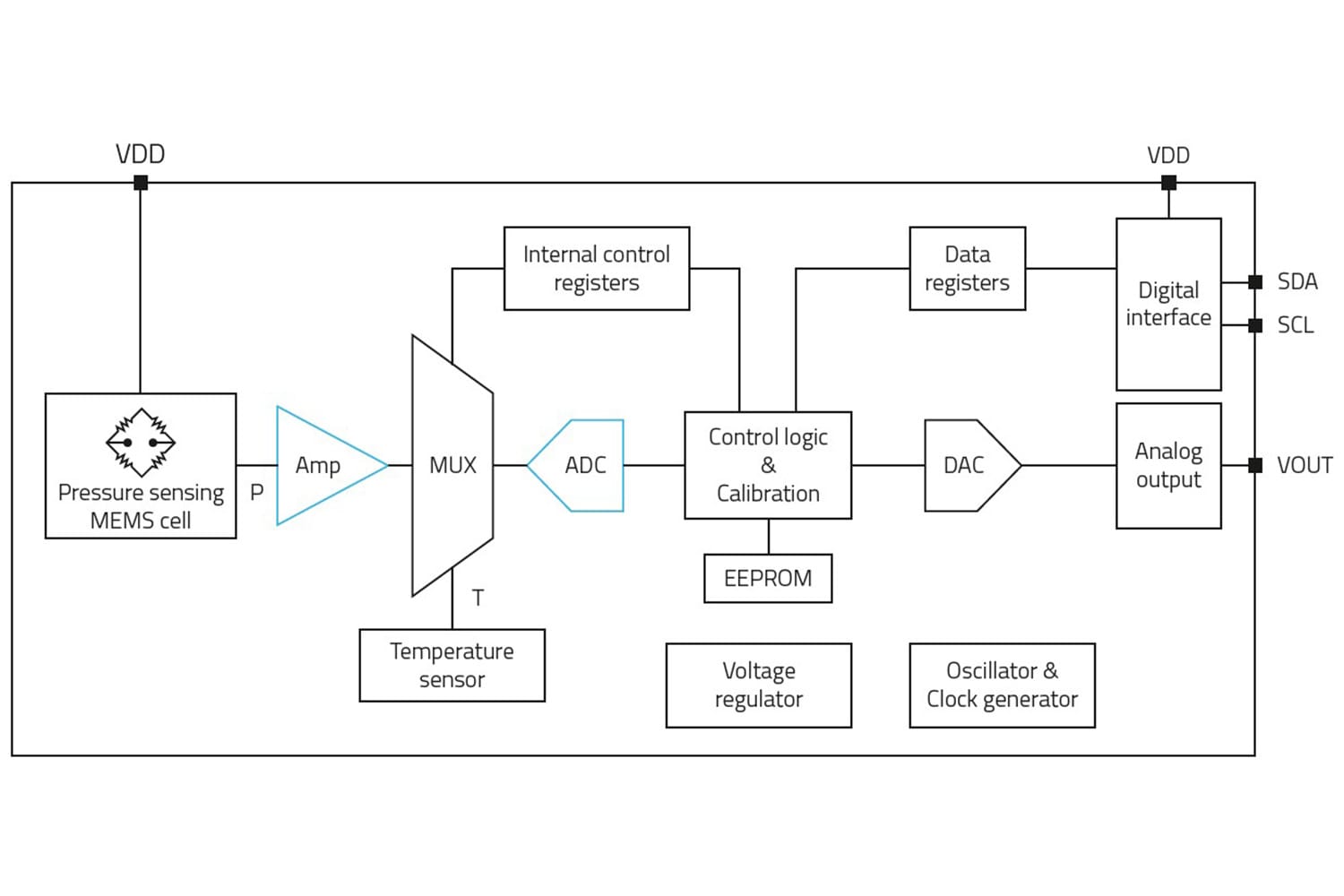
- MEMS based piezo-resistive sensing principle
- Very high accuracy (up to ±0.25 % FSS tolerance)
- Different transfer functions from ±0.1 kPa to 1500 kPa
- Fully calibrated 15 bit digital & 11 bit analog pressure output
- Embedded temperature sensor
- Analog & I²C digital communication interface
- Temperature range: -25 °C up to +85 °C
- Sensor Software Development Kit
- Sensor SDK User Manual
- Sensor Arduino Libraries via GitHub
Individualization
- Operating supply voltage 3.3 V is available
- Additional individualization is also possible. Please contact our technical support for further details.
Applications
- HVAC
- Filter monitoring
- Gas leak detection
- Inhalers
- Fume hood
Products
Order Code | Datasheet | Manual | Downloads | Status | Description | ACCP_TOT | PRANGE min (kPa) | PRANGE max (kPa) | Offer | |
---|---|---|---|---|---|---|---|---|---|---|
![]() | 2513130810001 | SPEC | 5 files | Active i| Production is active. Expected lifetime: >10 years. | Differential pressure sensor with vertical-straight nozzles | ±2.5 %FSS | -0.1 | 0.1 | ||
![]() | 2513130810101 | SPEC | 5 files | Active i| Production is active. Expected lifetime: >10 years. | Differential pressure sensor with vertical-straight nozzles | ±0.75 %FSS | -1 | 1 | ||
![]() | 2513130810102 | SPEC | 5 files | Active i| Production is active. Expected lifetime: >10 years. | Differential pressure sensor with horizontal-barbed nozzles | ±0.75 %FSS | -1 | 1 | ||
![]() | 2513130810201 | SPEC | 5 files | Active i| Production is active. Expected lifetime: >10 years. | Differential pressure sensor with vertical-straight nozzles | ±0.75 %FSS | -10 | 10 | ||
![]() | 2513130810301 | SPEC | 5 files | Active i| Production is active. Expected lifetime: >10 years. | Differential pressure sensor with vertical-straight nozzles | ±0.25 %FSS | 0 | 100 | ||
![]() | 2513130810401 | SPEC | 5 files | Active i| Production is active. Expected lifetime: >10 years. | Differential pressure sensor with vertical-straight nozzles | ±0.25 %FSS | -100 | 1000 | ||
![]() | 2513130810402 | SPEC | 5 files | Active i| Production is active. Expected lifetime: >10 years. | Differential pressure sensor with vertical-straight nozzles | ±0.25 %FSS | -100 | 1000 | ||
![]() | 2513130815401 | SPEC | 5 files | Active i| Production is active. Expected lifetime: >10 years. | Differential pressure sensor with vertical-straight nozzles | ±0.25 %FSS | 0 | 1500 | ||
![]() | 2513254510091 | – | 1 files | Active i| Production is active. Expected lifetime: >10 years. | EV-Board for pressure range: -0.1 to 0.1 kPa, 5 V VDD, Vertical-straight Nozzles | – | – | – | ||
![]() | 2513254510191 | – | 1 files | Active i| Production is active. Expected lifetime: >10 years. | EV-Board for pressure range: -1 to 1 kPa, 5 V VDD, Vertical-straight Nozzles | – | – | – | ||
![]() | 2513254510192 | – | 1 files | Active i| Production is active. Expected lifetime: >10 years. | EV-Board for pressure range: -1 to 1 kPa , 3.3 V VDD, Horizontal-barbed Nozzles | – | – | – | ||
![]() | 2513254510291 | – | 1 files | Active i| Production is active. Expected lifetime: >10 years. | EV-Board for pressure range: -10 to 10 kPa, 5 V VDD, Vertical-straight Nozzles | – | – | – | ||
![]() | 2513254510391 | – | 1 files | Active i| Production is active. Expected lifetime: >10 years. | EV-Board for pressure range: 0 to 100 kPa, 5 V VDD, Vertical-straight Nozzles | – | – | – | ||
![]() | 2513254510491 | – | 1 files | Active i| Production is active. Expected lifetime: >10 years. | EV-Board for pressure range: -100 to 1000 kPa, 5 V VDD, Vertical-straight Nozzles | – | – | – | ||
![]() | 2513254510492 | – | 1 files | Active i| Production is active. Expected lifetime: >10 years. | EV-Board for pressure range: -100 to 1000 kPa, 3.3 V VDD, Vertical-straight Nozzles | – | – | – | ||
![]() | 2513254515491 | – | 1 files | Active i| Production is active. Expected lifetime: >10 years. | EV-Board for pressure range: 0 to 1500 kPa, 5 V VDD, Vertical-straight Nozzles | – | – | – |
Order Code | Datasheet | |
---|---|---|
![]() | 2513130810001 | SPEC |
![]() | 2513130810101 | SPEC |
![]() | 2513130810102 | SPEC |
![]() | 2513130810201 | SPEC |
![]() | 2513130810301 | SPEC |
![]() | 2513130810401 | SPEC |
![]() | 2513130810402 | SPEC |
![]() | 2513130815401 | SPEC |
![]() | 2513254510091 | – |
![]() | 2513254510191 | – |
![]() | 2513254510192 | – |
![]() | 2513254510291 | – |
![]() | 2513254510391 | – |
![]() | 2513254510491 | – |
![]() | 2513254510492 | – |
![]() | 2513254515491 | – |
Offer |
---|
Order Code | Datasheet | Manual | Downloads | Status | Description | ACCP_TOT | PRANGE min (kPa) | PRANGE max (kPa) | Offer |
---|
WSEN-PDUS Custom Options







Standard or Custom Solution?
Standard solution already covers an extensive pressure range, however, this might not be enough for some specific application.For example, an application requires a pressure range from 0 to 4 bar where the system operates on 3.3V supply voltage. Within our standard solutions, the pressure range of -1 to 10 bar would meet the pressure requirement, but it cannot work on 3.3 V supply voltage.With our individualization services, we are able to provide a sensor with operating pressure 0 to 4 bar and supply voltage 3.3 V. Along with the pressure range and supply voltage, many other parameters like communication interface, ADC resolution etc. can also be individualized. Packaging variants with barbed nozzles are also available for the applications where the pneumatic tubes need to be attached directly to the sensor.
Download now free of charge
Software downloads
IoT becomes intelligent when hardware and software work together harmoniously!
The Würth Elektronik range of sensors provide advanced sensing capabilities to any embedded application. The built-in digital interface enables easy integration with any of the most commonly used host MCUs through industry standard serial communication interfaces like I²C. This also allows complete configuration and control of the sensor via software running on the host MCU.
The Sensors Software Development Kit (SDK) is a set of software tools that enable quick software integration of Würth Elektronik eiSos sensors to application software on the host MCU. It consists of a set of platform-independent drivers for the sensors and sample applications developed on the Raspberry Pi platform written in C.Find more information in the Sensor SDK Manual.
Keep it simple! Sense with MEMS.
MEMS Sensor Portfolio & Customer Service
Keep it simple! Sense with MEMS.
MEMS Sensor Portfolio & Customer Service
Sensors are an integral part of every future application. Measuring temperature, humidity, pressure or acceleration has never been easier. Take advantage of services like our Software Development Kit and Evaluation Boards available off-the-shelf. Detailed documentations as well as the direct support by trained engineers will leave no questions open.
With excellent measuring accuracy and long-term stability, the sensors provide high precision and accurate output values with intelligent on-chip interrupt functions.
Combine sensors and wireless connectivity - start your IoT application today!

Videos
#askLorandt explains: Environmental sensors for pressure, temperature and acceleration
Videos
Let Us Take Pressure Off You – Differential Pressure Sensors for Industrial Appplications
Videos
WE meet @ Digital Days 2021: Hardware Design-In Hints for Sensors
Videos
WE meet @ Digital Days 2020: Sensors in Change From a Simple Sensor Cell to a Complex Sensor System
Videos
MEMS based sensors from Würth Elektronik